Merge Sort
Time to merge
elements:
(linear time)
Input.
Step. If
,
DONE
Step. Recursively sort
and
Step.
MERGE
the 2 sorted lists
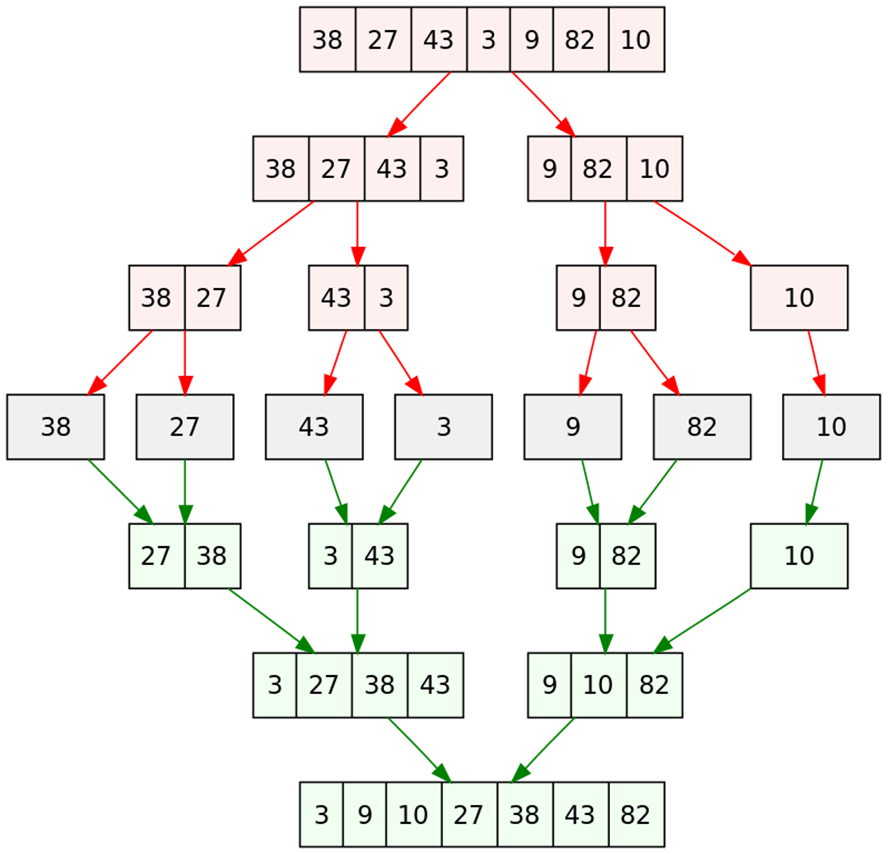
Merge Sort Example
Merge Sort Analysis
Input.
Step. If
, done
Step. Recursively sort
and
Step.
MERGE
the 2 sorted lists
Input Time:
Step 1 Time:
Step 2 Time:
Step 3 time:
Recurrence for Merge Sort
Interactive Graph
Table Of Contents
Merge Sort
Merge Sort Example
Merge Sort Analysis
Recurrence for Merge Sort